We have a considerable body of evidence on the effects of age and size on structure, most of which we can capture in five hypotheses, two concern- ing age and three size. After discussing each hypothesis, we shall see that we can clarify and synthesize them by looking at organizational aging and growth not as linear progressions, but as a sequence of distinct transitions between “stages of development.”
Hypothesis 1: The older the organization, the more formalized its behavior.2 Here we encounter the “we’ve-seen-it-all-before” syndrome, as in the case of the tenured college professor whose students follow his lecture word for word from the notebook of a previous student, or the government clerk who informs you that your seemingly unique problem is covered in Volume XXII, Page 691, Paragraph 14, a precedent set in 1915. As organizations age, all other things being equal, they repeat their work, with the result that it becomes more predictable, and so more easily and logically formalized.
Hypothesis 2: Structure reflects the age of founding of the industry. This curious hypothesis is suggested in the work of Arthur Stinchcombe (1965), who studied contemporary organizations operating in industries founded in four different eras. He found a relation between age of industry and job specialization as well as the use of trained professionals in staff positions. For example, organizations of the prefactory era—farms, con- struction firms, retail stores, and the like—tend today to rely more heavily on family personnel, retaining a kind of craft structure, whereas those of the early nineteenth century—apparel, textiles, and so on—use virtually no unpaid family workers, but many clerks, a sign of bureaucracy. Those of the next era—railroads and coal mines—tend to rely heavily on profes- sional managers in place of owner-managers, a second stage of “bureau- cratization of industry,” in Stinchcombe’s opinion. And organizations whose industries date from the next era—motor vehicles, chemicals, elec- tric utilities, and so on—are distinguished by the size of their staff depart- ments and their use of professionals in their administrative structures. Stinchcombe stops here, but the obvious question concerns the industries of our era—aerospace, electronics, film making. Do they exhibit distinctive structural characteristics? Later we shall see clear evidence that they do indeed.
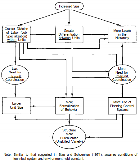
Hypothesis 3: The larger the organization, the more elaborate its structure—that is, the more specialized its tasks, the more differentiated its units, and the more developed its administrative component. This relationship would seem to spring from job specialization, from an organi- zation’s increasing ability to divide its labor as it adds employees and increases its volume of output. Thus, one study by a McGill MBA group found that while “grandpa” could do virtually everything in the family food store, when it became a full-fledged supermarket, there was a need to specialize: “. . . ‘grandpa’ handled the buying of produce. ‘Grandma’ su- pervised the store operations. ‘Father’ dealt with the procurement of the rest of the goods, whereas ‘mother’ handled the cash.”3 Likewise, with a greater division of labor, the units can be more extensively differentiated. In other words, increased size gives greater homogeneity of work within units but greater diversity of work between units. But the more differenti- ated the structure, the more emphasis that must be placed on coordination. Hence, the larger organization must use more, and more elaborate, coordi- nation devices, such as a larger hierarchy to coordinate by direct supervi- sion, more behavior formalization to coordinate by the standardization of work processes, more sophisticated planning and control systems to coor- dinate by output standardization, or more liaison devices to coordinate by mutual adjustment. All this means a more elaborate administrative compo- nent, with a sharper administrative division of labor. That means that we should expect sharper lines drawn between the operators who do the work, the analysts who design and plan it, and the managers who coordi- nate it. Thus, although it is not uncommon for the president of a small company to roll up his sleeves and fix a machine, or to serve in the role of analyst in designing an inventory system, we would be surprised to see the president of a large company doing these things.
Typically, the industrial firm in mass production, as it grows, first develops its basic operating functions of production, marketing, and so forth. Then it elaborates its administrative hierarchy, particularly its tech- nostructure. Later it tends to integrate vertically—that is, take over some of the activities of its suppliers and customers—and thereby further differ- entiate its structure along functional lines. Finally it diversifies—introduces new product lines—and expands its geographical markets, first domes- tically and then internationally. These last changes require the firm to further differentiate its structure, but this time along market lines; eventually, it superimposes a market grouping—product or geographical, or both—on its traditional functional structure.
In fact, this sequence of structural elaboration describes not only the individual business firm but also the whole of industrial society. At the turn of the century, the typical American firm was small, functionally structured, and with little administrative hierarchy; today, U.S. industry is dominated by giant divisionalized corporations with very elaborate admin- istrative structures. In effect, whole societies of organizations grow and elaborate their structures over time. And this, of course, is the very point Stinchcombe was making. The forces of economic and technological devel- opment have brought new industries with new structures, as well as ever- larger organizations, and all these changes have caused increasing struc- rural elaboration.
Hypothesis 4: The larger the organization, the larger the average size of its units. Obviously, as an organization adds new employees, it must eventually form new units, each with a new manager, and it must also add more managers over these managers. In other words, it must elaborate its administrative hierarchy. Not so obvious is that this elaboration is moder- ated by an increase in average unit size. As organizations grow, they apparently call on their managers to supervise more and more employees. We can explain this in terms of the relation between size and specializa- tion, discussed above. As positions in the organization become more spe- cialized and the units more differentiated, each becomes easier to manage. It is one thing to supervise twenty operators all sewing red sweatshirts, or even twenty managers running identical supermarkets; it is quite another to supervise a like number of couturiers, each making a different dress, or a like number of department-store merchandise managers, with different and often overlapping product lines. Furthermore, not only is the work of like specialists more easily supervised, it is also more easily standardized. As a result, the manager’s job can be partially institutionalized—replaced by technocratic systems of behavior formalizing or activity planning—thus reducing his workload and enabling him to supervise more people. Thus, to the extent that larger organization size means greater specialization, it also means larger unit size.
Hypothesis 5: The larger the organization, the more formalized its behavior. Just as the older organization formalizes what it has seen before, so the larger organization formalizes what it sees often. (“Listen, mister, I’ve heard that story at least five times today. Just fill in the form like it says.”) More formally, the larger the organization, the more behaviors repeat themselves; as a result, the more predictable they become; and so the greater the propensity to formalize them. Furthermore, with increased size comes greater internal confusion, and perhaps lower morale owing to impersonalism. Management must find the means to make behavior more predictable, and so it turns to rules, procedures, job descriptions, and the like, all devices that formalize behavior. The findings of the last two hy- potheses also suggest increasing formalization with increasing size. With their greater specialization, more unit differentiation, greater need for co- ordination (particularly by formal means), more elaborate administrative hierarchies, and sharper distinctions between operators, analysts, and managers, it follows that larger organizations will be more regulated by rules and procedures and make greater use of formal communication.
The relationships that we have been discussing in these last three hypotheses are summarized graphically in Figure 6—1.
1. Stages of structural development
Most of these relationships (including those of Figure 6-1, but excluding that of Stinchcombe), imply a kind of continuity—steady growth re- sponded to by continuous changes in structure. But a good deal of other evidence, even though in some ways consistent with the conclusions above, suggests otherwise. Serious changes in structure tend to occur in spurts—in irregular transitions, equivalent to revolutions, following and followed by periods of relative stability in the design parameters.
William Starbuck argued this point eloquently back in 1965 with his “metamorphosis models,” which viewed growth not as “a smooth contin- uous process” but as one “marked by abrupt and discrete changes” in condition and structure (p. 486). Changes more of kind than degree, these transitions bring fundamentally new ways to divide the organization’s work and to coordinate it. Thus, just as the pupa sheds its cocoon to emerge as a butterfly, so too does the organic structure shed its informal relationships to emerge as a bureaucracy (hardly as delightful a meta- morphosis). These models are generally referred to as ones of stages of growth or development.
A number have been proposed in the literature, but all seem to de- scribe different aspects of the same sequence. Organizations generally be- gin their lives with nonelaborated, organic structures. Some begin in the craft stage and then shift to an entrepreneurial stage as they begin to grow, although more seem to begin in the entrepreneurial stage itself, led by powerful chief executives who coordinate largely by direct supervision. As organizations in the entrepreneurial stage age and grow, they begin to formalize their structures and eventually make the transition to a new stage, that of bureaucratic structure. Jobs are specialized, hierarchies of authority built, and technostructures added to coordinate by standard- ization.

Figure 6-1. Path diagram of the relationships between or- ganizational size and structure
Further growth and aging often encourage these bureaucracies to diversify and then, like the overgrown amoeba, to split themselves into market-based units, or divisions, superimposed on their traditional func- tional structures, thus bringing them into a new stage, of divisionalized structure.
Finally, some recent evidence suggests that there may be another stage for some organizations, that of matrix structure, which transcends divisionalization and causes a partial reversion to organic structure.
Of course, not all organizations need pass through all these stages. But many do seem to go through a number of them in the sequence pre- sented, sometimes stopping at some intermediate stage. The reader will recall the story of Ms. Raku and Ceramico, a typical if apocryphal one, introduced on the first pages of this book.
Source: Mintzberg Henry (1992), Structure in Fives: Designing Effective Organizations, Pearson; 1st edition.
